In frühen klinischen Studien spielt die richtige Dosierung eines neuen Wirkstoffs eine entscheidende Rolle. Bevor Forschende die Wirksamkeit prüfen können, müssen sie verstehen, welche Dosis gut verträglich ist und ab wann unerwünschte Nebenwirkungen auftreten. Für diese Phase-I-Studien hat sich ein Verfahren etabliert, das seit Jahrzehnten als Standard gilt: das 3+3-Design.
Dieses klassische Schema für klinische Dosis-Eskalationsstudien teilt die Teilnehmenden in kleine Gruppen von jeweils drei Personen ein. Abhängig davon, ob Nebenwirkungen beobachtet werden, entscheidet das Forschungsteam, ob die Dosis erhöht, beibehalten oder reduziert wird. Auf diese Weise lässt sich schrittweise die maximal tolerierte Dosis bestimmen.
Trotz modernerer modellbasierter Alternativen, etwa dem BOIN– oder CRM-Design, bleibt das 3+3-Design in klinischen Phase-I-Studien weit verbreitet – vor allem, weil es einfach anzuwenden, gut nachvollziehbar und regulatorisch anerkannt ist.
Aufbau und Ablauf des 3+3-Designs
Das 3+3 Design gehört zu den bekanntesten Verfahren in Phase I Studien. Es dient dazu, die maximal tolerierte Dosis (MTD) eines neuen Wirkstoffs zu bestimmen, also die höchste Dosis, die noch sicher verabreicht werden kann.
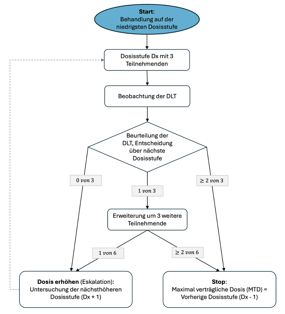
Zu Beginn legen Forschende mehrere Dosisstufen fest, zum Beispiel fünf ansteigende Konzentrationen eines Medikaments. Anschließend behandeln sie die erste Kohorte aus drei Personen mit der niedrigsten Dosis. Bleiben schwerwiegende Nebenwirkungen aus, erhöhen sie die Dosis für die nächste Gruppe.
Tritt bei einer Person eine Dosis limitierende Toxizität (dose limiting toxicty, DLT) auf, erweitern die Forschenden die Gruppe auf insgesamt sechs Teilnehmende derselben Stufe. So lässt sich prüfen, ob die beobachtete Reaktion zufällig oder tatsächlich dosisbedingt war. Wenn bei zwei oder mehr Personen Nebenwirkungen auftreten, gilt die Dosis als zu hoch. In diesem Fall endet die Eskalation, und die vorherige Stufe wird als maximal verträgliche Dosis angesehen.
In der Praxis läuft dieser Prozess schrittweise und mit großem Augenmerk auf Sicherheit ab. Zwischen den Kohorten liegen meist mehrere Wochen, in denen Laborwerte ausgewertet und Sicherheitsberichte erstellt werden. Erst nach sorgfältiger Prüfung entscheidet das Studienteam, ob eine weitere Dosissteigerung vertretbar ist. Durch diese einfache, klar strukturierte Vorgehensweise lässt sich die sichere Dosiszone eines neuen Medikaments zuverlässig bestimmen. Das macht das 3+3 Design bis heute zu einem festen Bestandteil der frühen klinischen Forschung.
Statistische Logik und Entscheidungsregeln
Das 3+3 Design basiert auf einfachen, aber klar definierten Entscheidungsregeln. Jede Dosisstufe wird auf Grundlage der beobachteten Nebenwirkungen bewertet. Dabei spielt die DLT eine zentrale Rolle. Sie beschreibt eine Nebenwirkung, die so stark ist, dass sie eine weitere Dosissteigerung ausschließt.

Die statistische Logik des Verfahrens folgt einem festen Schema:
- 0 DLTs unter 3 Personen: Die Dosis gilt als sicher, das Team darf zur nächsten Stufe übergehen.
- 1 DLT unter 3 Personen: Die Gruppe wird auf 6 Teilnehmende erweitert.
- 2 oder mehr DLTs: Die Dosis ist zu toxisch, die Eskalation endet.
Wird die Gruppe auf 6 Personen erweitert, erfolgt eine erneute Bewertung:
- 1 DLT unter 6 Personen: Die Dosis bleibt akzeptabel, das Team darf weiter eskalieren.
- 2 oder mehr DLTs unter 6 Personen: Die Dosis ist zu hoch, die vorherige Stufe wird als maximal toleriert angesehen.
Diese einfachen Schwellenwerte beruhen auf Wahrscheinlichkeiten, die grob zwischen 17 und 33 Prozent liegen. Eine Dosis gilt als „zu toxisch“, wenn mehr als etwa ein Drittel der Behandelten eine DLT erfährt. Die Schätzung ist also eher qualitativ als präzise, genügt aber, um in frühen Studien verlässliche Sicherheitsgrenzen zu ziehen.
Das Verfahren verzichtet bewusst auf komplexe Modellrechnungen. Entscheidungen erfolgen direkt aus den beobachteten Daten, was das Design robust, nachvollziehbar und leicht umsetzbar macht. Genau diese Einfachheit ist der Grund, warum das 3+3 Design seit Jahrzehnten als Standard in der frühen Arzneimittelforschung gilt.
In der Praxis benötigen Forschende für das 3+3 Design keine spezielle Software. Die Entscheidungen lassen sich direkt anhand der beobachteten Daten treffen, häufig mit einfachen Tabellen oder Protokollvorlagen. Nach jeder Kohorte bewertet das Studienteam die Nebenwirkungen und dokumentiert den nächsten Schritt. Diese manuelle Vorgehensweise macht das Verfahren besonders transparent und flexibel. Nur bei umfangreichen Multicenter-Studien oder bei Simulationen zur Planungsphase kommen spezialisierte Programme wie R oder SAS zum Einsatz.
Fazit
Das 3+3 Design ist seit Jahrzehnten fester Bestandteil der frühen klinischen Forschung. Es überzeugt durch seine einfache Struktur, seine klare Logik und seine gute Nachvollziehbarkeit. Forschende und Ethikkommissionen schätzen, dass Entscheidungen transparent und unmittelbar aus den beobachteten Daten abgeleitet werden können.
Besonders in kleinen, frühen Studien bietet das Verfahren praktische Vorteile. Es ist leicht umzusetzen, erfordert keine komplexen Berechnungen und lässt sich flexibel an verschiedene Studiensituationen anpassen. Gerade in onkologischen Studien, in denen Sicherheit an erster Stelle steht, liefert es eine verlässliche Grundlage, um die maximal tolerierte Dosis eines neuen Wirkstoffs zu bestimmen.
Trotz dieser Stärken hat das 3+3 Design auch Grenzen. Da es auf wenigen Beobachtungen basiert, sind die Schätzungen der Toxizitätswahrscheinlichkeit ungenau. Die festgelegten Entscheidungsregeln können dazu führen, dass die empfohlene Dosis entweder zu niedrig oder zu hoch angesetzt wird. Zudem berücksichtigt das Verfahren keine individuellen Unterschiede zwischen den Teilnehmenden und nutzt die erhobenen Daten nur begrenzt effizient.
Dennoch bleibt das 3+3 Design ein wichtiger Ausgangspunkt für moderne Weiterentwicklungen. Verfahren wie das BOIN- oder das CRM-Design greifen seine Grundidee auf, erweitern sie jedoch um statistische Modelle und adaptive Entscheidungsregeln. So lassen sich Dosisentscheidungen heute präziser und datenbasierter treffen.
Weiterführende Literatur:
Le Tourneau, C., Lee, J. J., & Siu, L. L. (2009). Dose escalation methods in phase I cancer clinical trials. Journal of the National Cancer Institute, 101(10), 708–720. https://doi.org/10.1093/jnci/djp079